Digital Marketing Guides
by Kevin Chua
Solution Selling: Basics & Sales Canvas
Solution Sales Canvas
Download
Scaling Up for Solution Selling
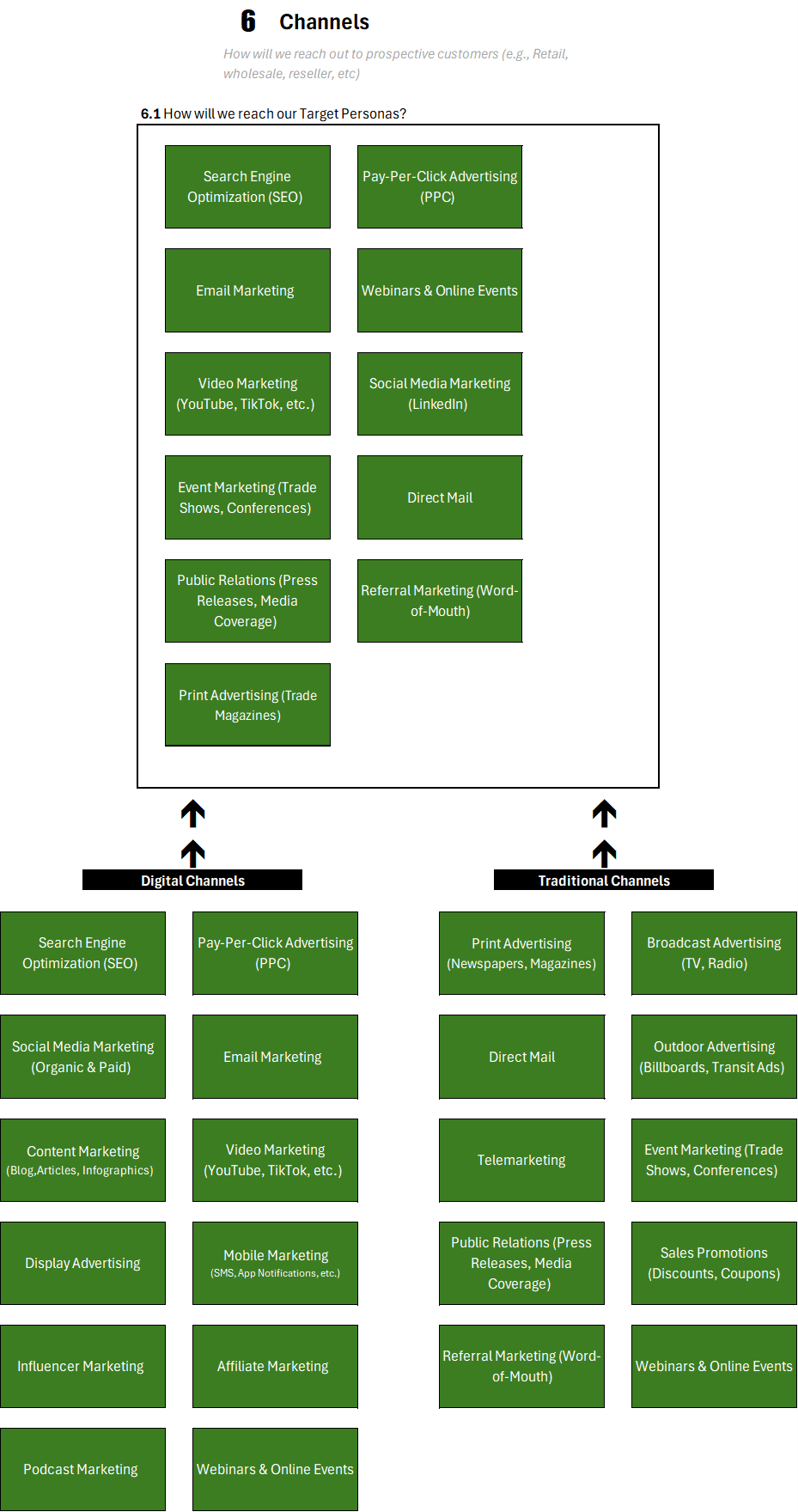
Sample Solution Sales Canvas
Solution Sales Canvas – Omnichannel Hospitality
Download
Loading Comments...
Write a Comment...
Email (Required)
Name (Required)
Website
Subscribe
Subscribed
Digital Marketing Guides
Sign me up
Already have a WordPress.com account?
Log in now.
Digital Marketing Guides
Subscribe
Subscribed
Sign up
Log in
Copy shortlink
Report this content
View post in Reader
Manage subscriptions
Collapse this bar